海口、琼海、东方调整省外来(返)人员管理措施,东方调整风险区

海口

省外来(返)海口人员

疫情防控最新政策

(2022年11月17日21时更新)

近期,国内疫情呈现“点多、面广、频发”的特点,防控形势严峻复杂。根据省疫情防控工作指挥部《关于进一步优化新冠肺炎疫情防控工作细化措施的通知》有关工作要求,海口市疫情防控工作指挥部决定即日起对省外来(返)海口人员进行“落地检”和分类管理,具体措施如下:

一、所有省外来(返)海口人员凭48小时内1次核酸阴性证明登机(船、车),登机(船、车)前要扫码并如实填写“入琼码”。

二、高风险区、低风险区及7天内有本土疫情的地级市旅居史入琼人员按省指挥部有关政策执行,详见链接:。

三、对7天内有相关城市(地区)旅居史人员分两类管理,具体城市(地区)名单和管理措施详见下表。

四、其他省外来琼人员在落实“落地检”的基础上,实行“3天2检”(间隔24小时以上)。

五、后续将根据疫情形势动态调整省外来(返)海口人员管理措施。


海口市新型冠状病毒肺炎

疫情防控工作指挥部

2022年11月17日

琼海

关于调整省外来(返)琼海人员

管理措施的通告

(通告2022年第102号)

近期,国内疫情呈现“点多、面广、频发”的特点,防控形势严峻复杂。根据省疫情防控工作指挥部《关于进一步优化新冠肺炎疫情防控工作细化措施的通知》有关工作要求,琼海市疫情防控工作指挥部决定,即日起对省外来(返)琼海人员进行“落地检”和分类管理,具体措施如下:

一、所有省外来(返)琼海人员凭48小时内1次核酸阴性证明登机,登机前要扫码并如实填写“入琼码”。

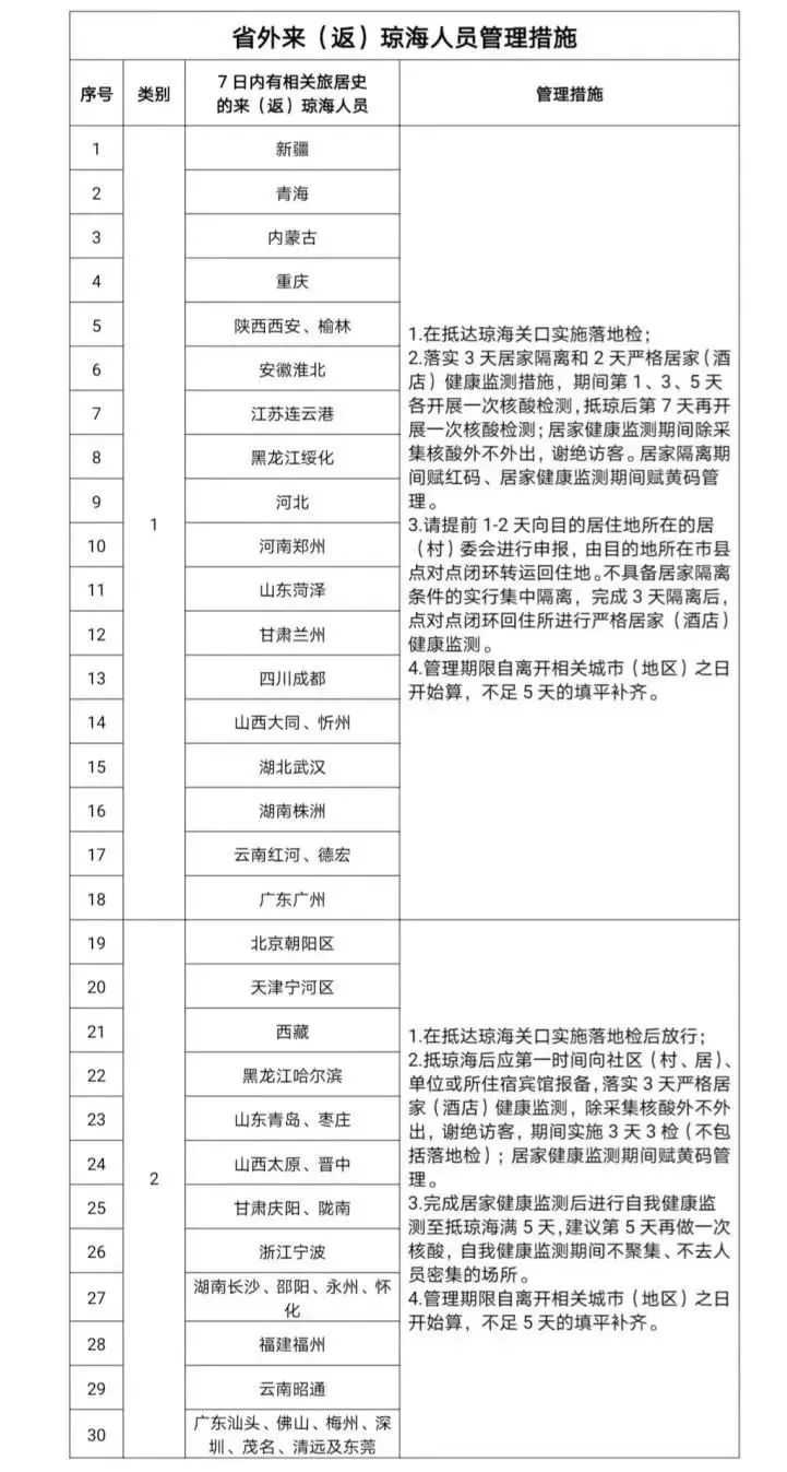
二、对7天内有相关城市(地区)旅居史人员分两类管理,具体城市(地区)名单和管理措施详见下表。名单之外的省外来琼人员在落实“落地检”的基础上,实行“3天2检”(间隔24小时以上),7天内有本土疫情的地级市旅居史入琼人员还需第一时间向所在社区(村、居)、单位报备。

三、后续将根据疫情形势动态调整省外来(返)琼海人员管理措施。


琼海市新型冠状病毒肺炎

疫情防控工作指挥部

2022年11月17日

东方

东方市新型冠状病毒肺炎

疫情防控工作指挥部

关于调整省外来(返)东方人员

管理措施的通告

(11月18日)

根据综合研判,东方市疫情防控工作指挥部决定,在原省外来(返)东方人员管理措施的基础上,即日起对部分人员管理措施进行调整,具体措施如下:

一、高风险区、低风险区及7天内有本土疫情的地级市旅居史入琼人员按省指挥部有关政策执行,详见链接:。

二、对7天内有相关城市(地区)旅居史人员分三类管理,具体城市(地区)名单和管理措施详见下表。后续将根据疫情形势动态调整涉疫地区名单。


东方市将根据疫情形势动态调整管理措施名单,对不主动报备等不配合疫情防控工作而造成疫情传播扩散的,将按有关法律法规追究责任,如遇到问题请拨打东方市疫情防控工作指挥部值班电话及各乡镇疫情防控咨询电话。

东方市新型冠状病毒肺炎

疫情防控工作指挥部

2022年11月18日

市级疫情咨询电话:

东方市疫情防控工作指挥部咨询热线电话:

各乡镇疫情防控指挥部电话:

天安乡:

大田镇:

新龙镇:

四更镇:

板桥镇:

东河镇:

感城镇:

华侨经济区:

江边乡:

八所镇:

三家镇:


东方市新型冠状病毒肺炎

疫情防控工作指挥部

关于调整风险区的通告

根据当前东方市疫情防控工作需要,按照国务院应对新型冠状病毒肺炎疫情联防联控机制综合组《新型冠状病毒肺炎防控方案(第九版)》和《关于进一步优化新冠肺炎疫情防控措施科学精准做好防控工作的通知》相关规定,经专家组研判,东方市新型冠状病毒肺炎疫情防控工作指挥部决定自2022年11月18日0时起,将天源海景小区C1栋调整为低风险区,调整后东方无高风险区,转为常态化防控。

以上措施后续将根据疫情防控形势变化适时调整,如遇到问题可拨打东方市疫情防控工作指挥部热线25527110。

东方市新型冠状病毒肺炎

疫情防控工作指挥部

2022年11月18日

值班主任:王凯

值班总监:黄敏

内容审核:陈咏棋

责任编辑:陈楚宁

版权声明:本站所有作品(图文、音视频)均由用户自行上传分享,仅供网友学习交流,不声明或保证其内容的正确性,如发现本站有涉嫌抄袭侵权/违法违规的内容。请举报,一经查实,本站将立刻删除。

相关推荐