现在随着城市的不断发展
许多地区都要面临改造
随之而来的便是征地拆迁
这些都可以说是一项
比较大的民生工程
小的时候,总是希望自己的家里拆迁
(虽然说现在也有点小想法)

但是这种是可遇而不可求的
今天!就为大家说一下
江苏省的拆迁补偿标准
先做个准备
万一哪天轮到自己了呢

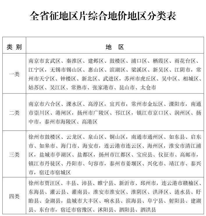
江苏省征地区片综合地价最低标准
根据全省经济发展状况,调整土地补偿费和安置补助费最低标准,具体如下:
全省征收农用地的土地补偿费最低标准,一、二、三、四类地区分别为每亩32000元、27500元、23500元、20000元;
安置补助费最低标准,一、二、三、四类地区分别为每人32000元、27500元、23500元、20000元。
本标准自2020年1月1日起实施。在2020年1月1日至征地区片综合地价公布实施期间,各地已经国务院、省政府批准的土地征收,须按新公布的征地区片综合地价标准及时补齐差价。建设项目增加的费用纳入项目概算。
全省各地区分类表

小编算了一算
假如居住在
六合或溧水、高淳
家里有20亩地
每亩至少补助27500元
那就是550000元啊!
这还是最低额度!

还有些征地拆迁
是对房屋征收进行补偿补助
一起来看看南京各区的补偿政策
玄武区
一、关于住宅房屋的规定
1.搬迁费。是指被征收房屋搬迁时发生的费用。按被征收房屋合法建筑面积每平方米60元计算,每个权证(不动产权证、房屋所有权证或其他合法房产凭证)不足2000元的补足至2000元。
2.设备拆移费。是指被征收房屋内相关专项使用设施的拆移费用,包括管道煤气、空调、固定电话、有线电视、热水器、宽带网等。
(1)原有管道煤气迁移,管道燃气设施工程安装补助费:2800元/户。
(2)固定电话迁移补助费:310元/部。
(3)有线电视迁移补助费:500元/户。
(4)宽带网迁移补助费:500元/端口。
(5)空调迁移补助费:500元/台。
(6)太阳能热水器拆除补助费:2500元/台。
(7)被征收房屋的使用人已电增容至8千瓦的,迁移补助费:280元/户。电增容至8千瓦(不含)以上的,迁移补助费:1000元/户。
3.临时安置补助费。是指房屋被征收后进行安置过渡的费用。按被征收房屋合法建筑面积计算,每月每平方米60元,每个权证(不动产权证、房屋所有权证或其他合法房产凭证)每月不足2000元的补足至2000元。实行货币补偿方式的,一次性发放12个月的临时安置补助费;实行征收安置或产权调换的,按照补偿与安置协议约定的临时安置期限及规定的月临时安置补助费标准发放。
4.重大疾病补助费。是指被征收人、直管公房承租人及同户籍内直系亲属,患重大疾病且符合医疗救助条件的。被征收人、直管公房承租人在规定期限内完成搬家并按规定办理房屋交接手续的,可以给予适当补助。
5.特别困难家庭补助费。是指被征收人、直管公房承租人及其家庭成员中有重度残疾,持证的一、二级肢体、精神、智力残疾和盲人,持有低保证和经民政部门认定的低保边缘家庭,家庭生活特别困难并符合救助条件的。在被征收人、直管公房承租人在规定期限内完成搬家并按规定办理房屋交接手续的,可以给予适当补助。
上述4、5两项补助每个权证户(不动产权证、房屋所有权证或其他合法房产凭证)累计不超过10万。
6.特殊提前搬迁奖励费。是指被征收人、直管公房承租人在规定期限内提前完成搬家并按规定办理房屋交接手续的,给予一次性特殊提前搬迁奖励费,奖励费用按实际被征收房屋合法建筑面积计算。按实际被征收房屋所有权证、不动产权证或者其他合法房产凭证记载的合法建筑面积,每平方米1000元计算特殊提前搬迁奖励,每个权证(不动产权证、房屋所有权证或其他合法房产凭证)不足50000元的补足至50000元。
7.搬迁率奖励。是指在征收过程中,对征收范围内实际情况进行区域划分,根据所在区域内被征收人、直管公房承租人在规定期限内提前完成搬家并按规定办理房屋交接手续的,按相应完成率予以适当奖励。
8.特殊货币安置奖励费。是指被征收人、直管公房承租人在签约期限内搬迁,仅选择货币补偿且放弃申购征收安置房和保障性住房的,按照《南京市国有土地上房屋征收补偿补助奖励规定》给予房地产评估价格20%的货币安置奖励费外,区人民政府结合提前搬迁情况再给予不超过房地产评估价格20%的特殊货币安置奖励。
9.高龄搬迁奖励。是指被征收人、直管公房承租人在规定期限内完成搬家并按规定办理房屋交接手续的,权证户籍(不动产权证、房屋所有权证或其他合法房产凭证)内有80岁以上至90岁(不含90岁)的高龄老人,按每人2万元给予搬迁奖励;有90岁(含90岁)以上的高龄老人,按每人3万元给予搬迁奖励。
10.无未登记房奖励。是指被征收人、直管公房承租人在规定期限内完成搬家并按规定办理房屋交接手续的,无未登记房的每个权证户(不动产权证、房屋所有权证或其他合法房产凭证)可视情给予不超过5万元的奖励。
11.放弃部分安置房奖励。被征收人、直管公房承租人的房产评估价总额符合申购征收范围内两套以上(含两套)征收安置房的,但因项目房源所限,被征收人、直管公房承租人只申购一套征收安置房,并在规定期限内完成搬家并按规定办理房屋交接手续的,其房地产评估价格中剩余金额,可按一定比例给予奖励。
上述4-11项补助和奖励的规定期限和标准,由各项目视实际情况自行制定,报区政府批准。特殊情况经区政府组织相关部门召开专题会议审议办理。
鼓楼区
一、关于住宅房屋的规定
1、搬迁补助费:按被征收房屋合法建筑面积计算,每平方米50元,每个权证(房屋所有权证或其他合法房产凭证)不足2000元的补足至2000元。
2、临时安置补助费:按被征收房屋合法建筑面积计算,每月每平方米50元,每个权证(房屋所有权证或其他合法房产凭证)不足2500元的补足至2500元。实行货币补偿方式的,一次性发放12个月的临时安置费;选择征收安置房或项目其他房源的,按照约定的临时安置期限及临时安置补助费标准发放。
3、设备拆移补助费:征收住宅房屋,设备拆移补助费参照市场收费价格计算,标准为:原有管道煤、燃气设施工程安装补助费2800元/户、空调拆装补助费500元/台、固定电话拆移补助费310元/部、有线电视拆移补助费400元/户、太阳能及燃电热水器拆装补助费400元/台、宽带网拆除补助费500元/端口、电增容(8千瓦)280元/户等。
4、重大疾病补助费:在计奖期内搬迁交房,对被征收人及其配偶和同户籍内直系亲属,如患有重大疾病及二级以上残疾,按每人3万元给予适当补助;对三级及以下残疾按每人1万元给予适当补助。
重大疾病及残疾执行范围标准以项目征收补偿指导性意见为准。
5、困难家庭补助费:对被征收人家庭生活特别困难及其配偶和同户籍内直系亲属有高龄老人的被征收人及其家庭,如计奖期内搬迁交房可以给予适当补助。
(1)低保户按每户3万元给予补助。
(2)低保边缘户按每户2万元给予补助。
(3)80岁以上高龄老人按每人2万元给予补助。
(4)90岁以上高龄老人按每人3万元给予补助。
被征收人及其家庭重大疾病和困难不在上述范围,又确属实际存在及困难的,经专题会议审议后,按审议结果办理。
6、提前搬家奖励费:被征收人、直管公房承租人在45日内完成搬家并按规定办理房屋交接手续的,给予一次性提前搬家奖励,奖励费用按被征收房屋合法建筑面积和签约期限计算。
自征收签约期限首日起至30日内,按被征收房屋所有权证或者其他合法房产凭证记载的建筑面积,每平方米1000元计算搬家奖励,每个权证(房屋所有权证或者其他合法房产凭证)不足50000元的补足至50000元。
自第31日起至45日内完成搬家并按规定办理房屋交接手续的,提前搬家奖励予以相应扣减。以第30日提前搬家奖励费金额为基数,第31日至第40日完成搬家并按规定办理房屋交接手续的,每日等额递减5%;第41日至第45日完成搬家并按规定办理房屋交接手续的,每日等额递减10%。第45日提前搬家奖励费金额与第44日相同。
7、货币安置奖励费:被征收人、直管公房承租人在签约期限内搬迁,仅选择货币补偿且放弃申购征收安置房和保障性住房的,可以给予不超过房地产评估总额20%的奖励。对于全额计奖期(30日)内搬迁交房,并放弃项目提供任何房源的,可再给予不超过房地产评估总额20%的奖励。
8、搬迁交房奖励费:对被征收人、直管公房承租人在全额计奖期前签定征收搬迁意向书并搬迁交房的,每个权证户给予8万元提前交房奖励费。全额计奖期内1-10天、11-20天、21-30天搬迁交房的,每个权证户分别给予5万元、3万元、1万元搬迁交房奖励费。上述奖励不累加计算。
9、搬迁率奖励:全额计奖期启始日起60天内,项目整体搬迁率达100%,每个权证奖励3万元。
二、关于住宅房屋改变用途的征收补偿
1、被征收住宅房屋于2010年7月1日前领取营业执照并已改变为经营性用房,但未变更不动产登记用途的,仍按住宅房屋进行评估,补助及奖励费用按住宅房屋标准予以支付。选择征收安置房的,按住宅房屋予以申购安置。
前款具备停产停业损失补偿规定条件并依法认定后,结合其实际用于营业、非营业的合法建筑面积,分别参照营业用房、非营业用房进行评估,高于其按住宅房屋评估价的差价部分,作为停产停业损失的补偿;低于的,分别给予不超过住宅房屋评估价8%、5%的停产停业损失补偿。
2、被征收住宅房屋实际经营多年,但因客观原因未领取营业执照,或执照过期、注销及规定期后领取,但未变更不动产权属用途的,如计奖期内搬迁交房,经现场勘查核定后召开专题会审议,确认后停产停业损失参照2010年7月1日前住宅改变用途补偿标准的80%执行。计奖期后搬迁交房的不予确认。
三、关于非住宅房屋的规定
1、设备拆移补助费:征收生产用房时,对其设备的拆除、安装和搬运费用,可以给予不超过房地产评估价格8%的补偿;征收其他非住宅房屋时,对其设备的拆除、安装和搬运费用,可以给予不超过房地产评估价格4%的补偿。对不可搬迁设备或移动后无法再使用的设备按重置价结合成新由有资质的评估机构评估后另行补偿。
特殊设备设施的拆除、安装和搬运费,由征收当事人协商确定;协商不成的,可以委托有资质的专门机构通过评估确定。
征收非住宅房屋,拆除管道煤气、空调、固定电话、有线电视、热水器、宽带网络等补助费参照征收住宅房屋标准补助。
2、搬迁奖励费:被征收人、直管公房承租人在签约期限内签约并按约定办理房屋交接手续的,可以给予不超过房地产评估总额5%的奖励。
3、货币安置奖励费:被征收人、直管公房承租人在签约期限内签约,并按约定办理房屋交接手续且仅选择货币补偿的,可以给予不超过房地产评估总额10%的奖励。
4、关于征收直管公有非住宅房屋的支付比例:征收执行政府规定租金标准的直管公有非住宅房屋,租赁双方有约定的,从其约定;未约定分配比例的,结合租赁合同期限内实际使用年限,按照下列规定确定支付比例:
(1)不满1年的,按房地产评估价格的100%支付给房屋产权人;
(2)超过1年,不满2年的,按房地产评估价格的90%支付给房屋产权人,10%支付给承租人;
(3)超过2年、不满5年的,按房地产评估价格的80%支付给房屋产权人,20%支付给承租人;
(4)超过5年,不满10年的,按房地产评估价格的60%支付给房屋产权人,40%支付给承租人;
(5)超过10年、不满15年的,按房地产评估价格的50%支付给房屋产权人,50%支付给承租人;
(6)超过15年的,按房地产评估价格的40%支付给房屋产权人,60%支付给承租人;
5、关于非住宅的停产停业损失补偿:对非住宅停产停业损失补偿,按照《南京市国有土地上房屋征收与补偿办法》等规定实施。其中营业用房,给予不超过其房地产评估价格8%的停产停业损失补偿;非营业用房,给予不超过其房地产评估价格5%的停产停业损失补偿。对于搬迁困难、存在矛盾或停业损失较大,停产停业损失补偿可根据房屋被征收前的效益、停产停业期限等因素协商确定,协商结果经区领导召开专题会议审议确定。协商不成的,可委托已选定或者确定的评估机构评估。
四、关于住宅补偿托底保障
区国有土地上房屋被征收人、执行政府规定租金标准的直管公房承租人在本市仅有一处合法房产凭证证载的住宅,补偿标准以市政府出台文件为准:
申购征收安置房,且获得的房地产价格不足以购买45平方米征收安置房的,不足部分由房屋征收部门补足,并纳入征收项目成本。
放弃申购征收安置房和项目房源,且获得房地产评估价格低于45万元的,征收补偿款补足至45万元;符合货币安置奖励费有关规定的,在45万元基础上计算货币安置奖励费。
五、其他规定
1、征收因国家有关私房改造政策而形成租赁关系的私有出租房屋,原承租人改变房屋用途而增加的房地产评估价格部分,租赁双方未约定分配比例的,被征收人与原承租人各得50%。
2、征收范围内未登记或者改变用途、结构的房屋调查、认定、处理按市政府318号令第十二条规定执行,认定和处理需由区领导召开专题会审议。被认定为违法建筑和超过批准期限的临时建筑,不予补偿。
3、房屋征收部门应当将公安部门提供的征收范围公告之日的户籍信息,作为征收补偿和申购保障性住房的相关证明。征收范围公告后变更户籍的,不予增加补偿费用,也不得作为增加保障性住房面积、套数的依据。
4、征收项目在征收决定公告后超过180日仍未实施的,房屋征收部门应当根据房地产市场变化情况适当调整征收补偿费用。
溧水区
一、住宅房屋补偿补助奖励项目和标准
(一)搬迁补助费
被征收人、直管公房承租人搬迁时发生的搬迁补助费,按照被征收房屋合法建筑面积每平方米35元计算,不足1000元的补足至1000元。
(二)临时安置费
按被征收房屋合法建筑面积每月每平方米18元计算临时安置费,不足1200元的补足至1200元。
1.实行产权调换的,按照产权调换协议约定的临时安置期限及规定的月临时安置费标准发放。
2.实行货币补偿方式的,一次性发放12个月的临时安置费。
3.被征收人、直管公房承租人部分实行产权调换、部分实行货币安置的,第一年临时安置费按被征收房屋合法建筑面积计算,第二年起临时安置费按货币安置剩余的被征收房屋合法建筑面积计算。
(三)设备拆移补助费
1.原有管道煤气拆除,管道燃气设施工程安装补助费:2500元/户;
2.固定电话拆移补助费:310元/部;
3.有线电视拆移补助费:500元/户;
4.宽带网拆除补助费:200元/端口;
5.空调拆装补助费:400元/台;
6.太阳能热水器拆装补助费:400元/台;
7.电增容至8千瓦的,补助费:280元/户。
征收非住宅房屋,拆除管道煤气、固定电话、有线电视、空调等补助费参照住宅房屋标准。
(四)搬迁奖励
被征收人、直管公房承租人自征收签约期限首日起45日内完成搬迁并办理交接手续的,给予一次性提前搬迁奖励费,奖励费根据被征收房屋合法建筑面积,结合签约期限,按照下列标准执行:
1.自征收签约期限首日起至30日内,每平方米500元计算搬家奖励,不足30000元的补足至30000元;
2.第31日起至40日内完成搬迁并办理交接手续的,以第1项确定的搬迁奖励费金额为基数,每日等额递减5%;
3.第41日至第45日完成搬迁并办理交接手续的,以第1项确定的搬迁奖励费金额为基数,每日等额递减10%。第45日提前搬迁奖励费金额与第44日相同。
(五)特别奖励
被征收人自征收签约期限首日起30日内完成搬迁并办理交接手续的,按照被征收房屋合法建筑面积计算,给予500元/平方米的特别奖励,不足30000元的补足至30000元,超过6万元的按6万元封顶奖励。
(六)重大疾病、困难家庭补助费
对患有重大疾病、家庭生活特别困难的被征收人、直管公房承租人及同户籍内直属亲属,经联合确认公示无异议的,可给予适当补助。
二、住宅房屋征收补偿最低保障
1.被征收人、直管公房承租人仅有一处住宅,且获得的货币补偿金额或补贴金额不足购买最小户型(60平方米)共有产权保障房的,可按照共有产权保障房最小户型(60平方米)的50%产权面积予以保障。选择货币安置的按照当年共有产权保障房最小户型(60平方米)总价的50%给予补偿。
2.被征收人、直管公房承租人获得征收补偿或补贴后,符合申请购买共有产权保障房、租赁公共租赁住房条件的,应给予优先保障。申请购买共有产权保障房、租赁公共租赁住房的,其保障次序列需轮候申请的非被征收人之前。
3.被征收人、直管公房承租人选择共有产权保障房的次序,按照签订补偿或补贴协议后实际搬迁的先后顺序确定。
三、非住宅房屋征收搬迁奖励
被征收人、直管公房承租人在签约期限内签约,并在约定时间内办理交接手续的,可给予不超过房地产评估价格5%的提前搬迁奖励费。仅选择货币补偿的,可另给予不超过房地产评估价格10%的货币安置奖励费。
秦淮区
一、关于住宅房屋的规定
(一)住宅房屋搬迁和临时安置的补助标准
1、搬迁补助费:按被征收房屋合法建筑面积每平方米100元计算,每个权证不足2000元的补足至2000元。
2、设备拆移补助费标准为:
(1)原有管道煤气拆除,管道燃气设施工程安装补助费:每户2800元。
(2)固定电话拆移补助费:每部310元。
(3)有线电视拆移补助费:每户400元。
(4)宽带网拆除补助费:每个端口500元。
(5)空调拆装补助费:每台500元。
(6)热水器拆装补助费:每台400元。
(7)被征收房屋的使用人电增容至8千瓦的,补助费:每户280元。
3、临时安置补助费:按被征收房屋合法建筑面积计算,每月每平方米60元,每个权证不足2000元的补足至2000元。实行货币补偿方式的,一次性发放12个月的临时安置补助费;申购征收安置房的,按协议约定的临时安置期限发放;在签约期限前搬迁的,自交房之日起至签约期开始期间所产生的临时安置费用按上述标准发放,不足1个月补足1个月。
4、重大疾病补助:在签约期限内搬迁的患有重大疾病的被征收人、直管公房承租人及同户籍内直系亲属,凭本市三级甲等医院诊断证明,视病情程度,经现场指挥部研究并公示无异议后,每个权证给予1万元至3万元的重大疾病补助。一类病情给予1万元至1.5万元;二类病情给予1.5万元至2.5万元;三类病情给予2.5万元至3万元。
5、困难家庭补助:在签约期限内搬迁的家庭生活特别困难的被征收人、直管公房承租人及同户籍内直系亲属,经现场指挥部研究并公示无异议后,每个权证给予最高不超过2万元的困难家庭补助。
6、高龄老人生活补助:对被征收人、直管公房承租人及同户籍内直系亲属中有80岁以上老人的,经户籍资料核定后,每人一次性给予1万元的高龄老人生活补助。
上述4、5、6条各项补助累计不超过5万元。特殊情况经会商后确定补助标准,原则上与上述补助累计不超过8万元。
(二)住宅房屋鼓励搬家、签约的奖励标准
1、被征收人、直管公房承租人,自征收签约期限首日起45日内完成搬迁并办理交接手续的,按照《南京市国有土地上房屋征收补偿补助奖励规定》给予一次性提前搬迁奖励费。奖励费根据被征收房屋的合法建筑面积,结合签约期限,按照下列规定执行:
(1)自征收签约期限首日起至30日内,每平方米1000元计算搬迁奖励,不足50000元的补足至50000元;
(2)第31日起至40日内完成搬迁并办理交接手续的,以第(1)项确定的提前搬迁奖励费金额为基数,每日等额递减5%;
(3)第41日至第45日完成搬迁并办理交接手续的,以第(1)项确定的提前搬迁奖励费金额为基数,每日等额递减10%。第45日提前搬迁奖励费金额与第44日相同。
2、签约搬迁奖励:被征收人、直管公房承租人在签约期开始之前搬迁的,每个权证给予6万元的提前搬迁奖励;在签约期首日起至30日内搬迁的,每个权证给予4万元的搬迁奖励。上述奖励不累计享受,超过期限,取消奖励。
3、搬迁率奖励:被征收人、直管公房承租人在签约期内完成搬迁的,以征收组为单位计算,搬迁率达80%以上的给予搬迁率奖。具体标准为:搬迁率达80%,每个权证奖励1万元;搬迁率达85%,每个权证奖励2万元;搬迁率达90%,每个权证奖励3万元;搬迁率达95%,每个权证奖励4万元;搬迁率达100%,每个权证奖励5万元。搬迁率奖不累计享受,超过期限,取消奖励。
4、无违章建筑奖励:被征收人、直管公房承租人在签约期开始之前和签约期首日起至30日内搬迁的,每个权证给予最高不超过5万元的无违章建筑奖励。超过期限,取消奖励。
5、货币安置奖励:被征收人、直管公房承租人在签约期限内搬迁,仅选择货币补偿且放弃申购征收安置房和保障性住房的,按照《南京市国有土地上房屋征收补偿补助奖励规定》给予房地产评估价格20%的货币安置奖励费。
6、自主安置奖励:被征收人、直管公房承租人在签约期开始之前和签约期首日起至30日内搬迁,仅选择货币补偿且放弃申购征收安置房和保障性住房的,给予房地产评估价格20%的自主安置奖励。超过期限,取消奖励。
7、被征收人、直管公房承租人的房地产评估价格符合申购两套以上(含两套)征收安置房的,但因项目房源所限,申购一套征收安置房后,剩余评估价格还满足购买一套最小户型征收安置房的金额,按货币安置奖励和自主安置奖励的奖励期限和计算标准给予奖励。
(三)居民未登记房屋的补偿、补助标准
在签约期限内搬迁的被征收人、直管公房承租人实际居住在历史形成的未登记房屋中,户籍登记与实际居住房屋一致,经调查在本市无其他住房,且在五年内无房地产交易和赠与行为的,由建设规划、征收管理、城市管理、所属街道办事处、征收实施单位、出资方等部门共同调查会商。认定为唯一住所的,按人均不超过20平方米标准的合法建筑进行评估补偿、补助,面积不足部分按实际面积计算,超出认定面积部分按重置价结合成新补偿。不符合认定条件的,按重置价结合成新评估补偿。
二、关于非住宅房屋的规定
(一)非住宅房屋的征收补助及奖励
1、被征收人、直管公房承租人在签约期限内签约,并在约定时间内办理交接手续的,按照《南京市国有土地上房屋征收补偿补助奖励规定》给予不超过房地产评估价5%的提前搬迁奖励。仅选择货币补偿的,还可以给予不超过房地产评估价格10%的货币安置奖励费。
2、设备拆移补助费标准为:
(1)原有管道煤气拆除,管道燃气设施工程安装补助费:每户2800元。
(2)固定电话拆移补助费:每部310元。
(3)有线电视拆移补助费:每户400元。
(4)宽带网拆除补助费:每个端口500元。
(5)空调拆装补助费:每台500元(大型冷暖设备、设施的拆装补助费用可以委托专门机构评估确定)。
(6)热水器拆装补助费:每台400元。
(7)对不可搬迁设备或移动后无法再使用设备,由征收当事人按重置价结合成新协商确定;协商不成的,可以委托专门机构评估确定。
(二)非住宅房屋的停产停业损失
1、被征收人、直管公房承租人未改变房屋用途,在签约期内签约,并在约定时间内办理交接手续的,其停产停业损失由征收当事人根据房屋被征收前的效益、停产停业期限等因素协商确定,最高可给予不超过房地产评估价20%的停产停业损失补偿(其中含营业用房不超过其房地产评估价格8%的停产停业损失补偿、非营业用房不超过其房地产评估价格5%的停产停业损失补偿)。
2、未经登记的房屋由区政府组织有关部门进行调查、认定和处理,根据处理意见给予补偿、补助;未经批准改变用途、结构的房屋,按原房屋登记性质进行评估,由区政府组织有关部门进行认定和处理,根据处理意见给予补偿、补助。
被征收人、直管公房承租人擅自改变非住宅房屋用途的,按原房屋用途评估计算停产停业损失。原为非营业用房的,给予不超过其房地产评估价格5%的停产停业损失补偿;原为营业用房的,给予不超过其房地产评估价格8%的停产停业损失补偿。
三、其他规定
1、被征收人、直管公房承租人擅自改变房屋用途的,按照房屋原用途予以补偿。但被征收人、直管公房承租人在签约期开始之前和签约期首日起至30日内签约搬迁,且实际经营多年,由于客观原因未领取营业执照、执照过期、注销或在2010年7月1日后领取营业执照的,结合其实际用于营业或非营业的合法建筑面积,分别参照营业用房或非营业用房进行评估,高于其住宅房屋评估价差价部分的80%作为经营性搬迁奖励发放。超过期限,取消奖励。
2、被征收人、直管公房承租人擅自改变房屋用途或商业性质房屋用于出租经营,合法占有人与被征收人、直管公房承租人解除合同并结清房租、水、电等费用且在签约期开始之前搬迁交房的,征收单位可给予合法占有人下列补助、奖励:
(1)装修费补助:装修费补助以评估结果为依据。合法占有人实际装修的,其装修费补助应给予合法占有人;合法占有人与被征收人、直管公房承租人之间另有约定的除外。
(2)经营性搬迁奖励:参照租赁合同的年租金标准,按3个月的租金给予合法占有人经营性搬迁奖励;无租赁合同的,以同范围、同类型的租赁合同为参照依据,予以搬迁奖励。
(3)自主搬迁奖励:根据实际经营面积,给予合法占有人一次性自主搬迁奖励,按每平方米300元计算。
3、被征收人、直管公房承租人擅自改变房屋用途,其在签约期开始之前搬迁交房,并自行清退合法占有人后仍有财产需要搬迁的,可根据实际经营面积给予适当搬迁补助费(含设备迁移费),按每平方米100元计算。
栖霞区
一、关于住宅房屋的规定
(一)搬迁补助费
根据被征收房屋的合法建筑面积,按照每平方米50元标准计算,不足2000元的补足至2000元。
(二)临时安置费
根据被征收房屋的合法建筑面积,每月每平方米28元,不足1200元的补足至1200元。
(三)设备拆移补助费
管道煤气2800元/户、空调200元/台、固定电话310元/部、有线电视400元/户、热水器200元/台、宽带网500元/端口、电增容增至8千瓦280/户(每增加1千瓦,补助费增加280元)。
(四)重大疾病及残疾补助费
被征收人、直管公房承租人及同户籍直系亲属患有重大疾病或残疾的,根据病情及残疾等级给予3至5万元的补助。一人同时患有重大疾病和残疾的,最高补助6万元。
(五)困难家庭补助费
被征收人、直管公房承租人为低保或低保边缘户的,每户给予3万元困难家庭补助。
(六)住宅房屋经营补助费
被征收房屋在2010年7月1日之后领取营业执照,并且实际经营的(含无手续房),按照实际经营面积给予每平方米1000元的经营补助。
(七)装饰装修补助费
房屋装饰装修除给予实际评估补偿外,按照被征收合法面积,另给予每平方米400元补助。
(八)无手续房屋材料补助费
被征收房屋合法建筑面积以外的无手续房屋,在奖励期内,砖混结构的给予每平方米280元补助;砖木结构的给予每平方米200元补助。
(九)签约奖励费
在签约计奖第一阶段(奖励期前15日内)达成协议的,根据被征收房屋的合法建筑面积,按照400元/平方米标准计算,不足50000元补足至50000元;
在签约计奖第二阶段(16至30日内)达成协议的,根据被征收房屋的合法建筑面积,按照300元/平方米标准计算,不足40000元补足至40000元;
在签约计奖第三阶段(31至45日内)达成协议的,根据被征收房屋的合法建筑面积,按照200元/平方米标准计算,不足30000元补足至30000元;
超过45天奖励期的,无签约奖励费。
(十)货币安置奖励费
被征收人、直管公房承租人在签约期内搬迁,仅选择货币补偿且放弃申购征收安置房和保障性住房的,可以给予不超过房地产评估总额20%的奖励。
被征收人、直管公房承租人在奖励期内及奖励期开始前签约并搬迁,仅选择货币补偿且放弃申购征收安置房和保障性住房,自行安置的,在前款奖励的基础上可以增加给予不超过房地产评估总额20%的奖励。
二、关于非住宅房屋的规定
(一)设备迁移补助费
非住宅设备迁移补助费参照住宅设备迁移补助费标准执行。
(二)停产停业损失补偿费
营业用房的停产停业损失补偿费的协商标准最高为房地产评估价格的10%;非营业用房的停产停业损失补偿费的协商标准最高为房地产评估价格的7%。
对非住宅房屋商业用途以外的经营用房(含无手续房),按照实际经营面积给予每平方米1000元的经营补助。
三、其他
对征收项目中涉及其他特殊情况的补助,需经区政府研究确定。
浦口区
1、关于住宅房屋的规定
(一)搬迁补助费
1.搬迁费用
按被征收房屋合法建筑面积每平方米50元计算,每个权证(房屋所有权证或其他合法房产凭证)不足1000元的补足至1000元。
2.设备迁移补助费
固定电话拆移补助费:310元/部;
有线电视拆移补助费:400元/户;
宽带网拆除补助费:500元/端口;
空调拆装补助费:600元/台;
管道煤气拆除补助费:2800元/户;
太阳能热水器拆装补助费:600元/台;
电热水器拆装补助费:300元/台
被征收房屋的使用人已电增容至8千瓦的,补助费:280元/户。
(二)临时安置补助费
按被征收房屋合法建筑面积计算,每月每平方米22元;每个权证(房屋所有权证或其他合法房产凭证)不足1000元的补足至1000元。
实行货币补偿方式的,一次性发放12个月的临时安置补助费;实行产权调换的,按照产权调换协议约定的临时安置期限及临时安置补助费标准发放。
(三)其他补助费
1.被征收人、直管公房承租人及同户籍内直系亲属,患
重大疾病且符合医疗救助条件的,可以给予补助费。
2.被征收人、直管公房承租人家庭生活特别困难并符合
救助条件的,可以给予补助费。
上述各项补助费的具体标准,由区人民政府在补偿方案、补偿实施方案中明确。
(四)提前搬迁奖励
被征收人、直管公房承租人自征收签约期限首日起45日内完成搬迁并办理交接手续的,给予一次性提前搬迁奖励费。奖励费根据被征收房屋的合法建筑面积,结合签约期限,按照下列规定执行:
1.自征收签约期限首日起至30日内,每平方米1000元计算搬家奖励,每个权证不足50000元的补足至50000元;
2.第31日起至40日内完成搬迁并办理交接手续的,以本条第1项确定的提前搬迁奖励费金额为基数,每日等额递减5%;
3.第41日至第45日完成搬迁并办理交接手续的,以本条第1项确定的提前搬迁奖励费金额为基数,每日等额递减10%。第45日提前搬迁奖励费金额与第44日相同。
(五)其他奖励
被征收人、直管公房承租人在签约期限内搬迁,仅选择货币补偿且放弃申购征收安置房和保障性住房的,给予房地产评估价格20%的货币安置奖励费。
除前款货币安置奖励费外,根据提前搬迁情况可以再给予一定的奖励,具体由区人民政府在补偿方案、补偿实施方案中明确。
2、关于非住宅房屋的规定
(一)关于设备的拆除、安装、搬运和重置费用
1.征收生产用房时,对设备的拆除、安装和搬运可以给予不超过房地产评估价格8%的设备迁移费。
征收其他非住宅房屋时,可以给予不超过房地产评估价格4%的设备迁移费。
特殊设备设施的迁移费,由征收当事人协商确定;协商不成的,可以委托专门机构评估确定。
2.对不可搬迁设备或移动后无法再使用设备的补偿,由征收当事人按重置价结合成新协商确定;协商不成的,可以委托专门机构评估确定。
(二)关于搬迁奖励费
被征收人、直管公房承租人在签约期限内签约,并在约定时间内办理交接手续的,可以给予不超过房地产评估价格5%的提前搬迁奖励费。仅选择货币补偿的,还可以给予不超过房地产评估价格10%的货币安置奖励费。
(三)关于征收直管公有非住宅房屋的支付比例
征收执行政府规定租金标准的直管公有非住宅房屋,租赁双方有约定的,从其约定;未约定分配比例的,结合租赁合同期限内实际使用年限,按照下列规定确定支付比例:1.不满1年的,按房地产评估价格的100%支付给房屋产权人;2.超过1年、不满2年的,按房地产评估价格的90%支付给房屋产权人,10%支付给承租人;3.超过2年、不满5年的,按房地产评估价格的80%支付给房屋产权人,20%支付给承租人;4.超过5年、不满10年的,按房地产评估价格的60%支付给房屋产权人,40%支付给承租人;5.超过10年、不满15年的,按房地产评估价格的50%支付给房屋产权人,50%支付给承租人;6.超过15年的,按房地产评估价格的40%支付给房屋产权人,60%支付给承租人。
(四)关于非住宅停产停业损失补偿协商
对非住宅停产停业损失补偿进行协商的,应当按照《南京市国有土地上房屋征收与补偿办法》等规定实施。
3、其他规定
(一)被征收人擅自改变房屋用途的,按照房屋原用途予以补偿。被征收住宅房屋于2010年7月1日前已改变为经营性用房,但未变更不动产登记用途的,仍按住宅房屋进行评估,补助及奖励费用按住宅房屋标准予以支付。选择产权调换房的,按住宅房屋予以产权调换。
前款具备停产停业损失补偿规定条件并经依法认定后,结合其实际用于营业、非营业的合法建筑面积,分别参照营业用房、非营业用房进行评估,高于其按住宅房屋评估价的差价部分,作为停产停业损失的补偿;低于的,分别给予不超过住宅房屋评估价8%、5%的停产停业损失补偿。
(二)征收因国家有关私房改造政策而形成租赁关系的私有出租房屋,原承租人改变房屋用途而增加的房地产评估价格部分,租赁双方未约定分配比例的,被征收人与原承租人各得50%。
(三)房屋征收部门应当将公安部门提供的征收范围公告之日的户籍信息,作为征收补偿和申购保障性住房的相关证明。征收范围公告后变更户籍的,不予增加补偿费用,也不得作为增加保障性住房面积、套数的依据。
(四)征收项目在征收决定公告后超过180日仍未实施的,房屋征收部门应当根据房地产市场变化情况适当调整征收补偿费用。
六合区
一、关于住宅房屋的规定
(一)关于征收补偿补助的项目和费用
1、搬迁补助费
被征收人、直管公房承租人搬迁时发生的搬迁补助费,包括搬迁费用和设备迁移费用。搬迁费用按照被征收房屋合法建筑面积计算,每平方米50元,每个权证(房屋所有权证或者其他合法房产凭证)不足1000元的补足至1000元;设备迁移费用根据被征收房屋内管道煤气、空调、固定电话、有线电视、热水器、宽带网等设备情况,具体标准为:
(1)原有管道煤气拆除,管道燃气设施工程安装补助费:2800元/户。
(2)固定电话拆移补助费:310元/部。
(3)有线电视拆移补助费:400元/户。
(4)宽带网拆除补助费:500元/端口。
(5)空调拆装补助费:500元/台。
(6)太阳能等热水器拆装补助费:500元/台。
(7)被征收房屋的使用人已电增容至8千瓦的,补助费:280元/户。
(8)被征收房屋的使用人有立户水表的,补助费:800元/户。
2、临时安置补助费
房屋被征收后进行安置过渡的临时安置补助费,按照被征收房屋合法建筑面积计算,每月每平方米22元,每个权证(房屋所有权证或者其他合法房产凭证)不足1000元的补足1000元。
实行货币补偿方式的,一次性发放12个月的临时安置补助费;实行产权调换的,按照产权调换协议约定的临时安置期限及临时安置补助费标准发放。
3、其他补助费
(1)被征收人、直管公房承租人及同户籍内直系亲属,患重大疾病且符合医疗救助条件的,给予重大疾病补助费。依据中国保险行业协会2007年4月3日制定并施行的《重大疾病保险的疾病定义使用规范》(以下简称《规范》),对患有如恶性肿瘤、急性心肌梗塞、脑中风后遗症等《规范》所列明的重大疾病,给予不超过3万元的补助;对患有未列入《规范》其他重大疾病的,给予不超过2万元的补助。补助金额每个权证不超过5万元。
(2)被征收人、直管公房承租人家庭生活特别困难并符合救助条件的,给予困难家庭补助费。区民政部门确认属于城乡低保对象、低保边缘户等困难家庭,给予不超过5万元的补助。其他类困难家庭由街道、社区出具相关证明,给予不超过3万元的补助。补助金额每个权证不超过5万元。
(二)关于搬迁奖励标准
1、被征收人、直管公房承租人在签约期限内搬迁,仅选择货币补偿且放弃申购征收安置房和保障性住房的,给予房地产评估价格20%的货币安置奖励费。
结合本区提前搬迁以及安置房存量情况再给予不超过房地产评估价格20%的奖励。
2、被征收人、直管公房承租人,自征收签约期限首日起45日内完成搬迁并办理交接手续的,给予一次性提前搬迁奖励费。奖励费根据被征收房屋的合法建筑面积,结合签约期限,按照下列规定执行:
(1)自征收签约期限首日起至30日内,每平方米1000元计算搬迁奖励,不足50000元的补足至50000元;
(2)第31日起至40日内完成搬迁并办理交接手续的,以第(1)项确定的提前搬迁奖励费金额为基数,每日等额递减5%;
(3)第41日至第45日完成搬迁并办理交接手续的,以第(1)项确定的提前搬迁奖励费金额为基数,每日等额递减10%。第45日提前搬迁奖励费金额与第44日相同。
3、搬迁率奖励:征收决定公告后征收部门根据征收项目实际情况划分出若干区域,在签约奖励期限45日内,相应区域内的被征收户全部完成签约并腾空、交付房屋的,给予每个权证2万元分组完成奖励;整个项目地块内所有被征收户全部完成签约并腾空、交付房屋的,再给予每个权证3万元全部完成奖励。
二、关于非住宅房屋的规定
(一)关于设备的拆除、安装、搬运和重置费用
1、征收生产用房时,对设备的拆除、安装和搬运可以给予不超过房地产评估价格8%的设备迁移费。
征收其他非住宅房屋时,可以给予不超过房地产评估价格4%的设备迁移费。
特殊设备设施的迁移费,由征收当事人协商确定;协商不成的,可以委托专门机构评估确定。
征收非住宅房屋,拆除管道煤气、固定电话、有线电视、空调等补助费按照征收住宅房屋标准补助。
2、对不可搬迁设备或移动后无法再使用设备的补偿,由征收当事人按重置价结合成新协商确定;协商不成的,可以委托专门机构评估确定。
(二)关于搬迁奖励费
被征收人、直管公房承租人在签约期限内签约,并在约定时间内办理交接手续的,可以给予不超过房地产评估价格5%的提前搬迁奖励费。仅选择货币补偿的,还可以给予不超过房地产评估价格10%的货币安置奖励费。
(三)关于征收直管公有非住宅房屋的支付比例
征收执行政府规定租金标准的直管公有非住宅房屋,租赁双方有约定的,从其约定;未约定分配比例的,结合租赁合同期限内实际使用年限,按照下列规定确定支付比例:
1、不满1年的,按房地产评估价格的100%支付给房屋产权人;
2、超过1年、不满2年的,按房地产评估价格的90%支付给房屋产权人,10%支付给承租人;
3、超过2年、不满5年的,按房地产评估价格的80%支付给房屋产权人,20%支付给承租人;
4、超过5年、不满10年的,按房地产评估价格的60%支付给房屋产权人,40%支付给承租人;
5、超过10年、不满15年的,按房地产评估价格的50%支付给房屋产权人,50%支付给承租人;
6、超过15年的,按房地产评估价格的40%支付给房屋产权人,60%支付给承租人。
(四)关于非住宅停产停业损失补偿协商
对非住宅停产停业损失补偿进行协商的,应当按照《南京市国有土地上房屋征收与补偿办法》等规定实施。协商不成的,可以委托已经选定或者确定的评估机构评估。
停产停业损失的补偿无法采用评估方式确定的,对营业用房,给予不超过房地产评估总额8%的停产停业损失补偿;对非营业用房给予不超过房地产评估总额5%的停产停业损失补偿。
三、其他规定
1、被征收人擅自改变房屋用途的,按照房屋原用途予以补偿。被征收住宅房屋于2010年7月1日前已改变为经营性用房,仍按住宅房屋进行评估,补助及奖励费用按住宅房屋标准予以支付。选择产权调换的,按住宅房屋予以产权调换。
前款具备停产停业损失补偿规定条件并经依法认定后,结合其实际用于营业、非营业的合法建筑面积,分别参照营业用房、非营业用房进行评估,高于其按住宅房屋评估价的差价部分,作为停产停业损失的补偿;低于的,分别给予不超过住宅房屋评估价8%、5%的停产停业损失补偿。
2、征收因国家有关私房改造政策而形成租赁关系的私有出租房屋,原承租人改变房屋用途而增加的房地产评估价格部分,租赁双方未约定分配比例的,被征收人与原承租人各得50%。
3、房屋征收部门应当将公安部门提供的征收范围公告之日的户籍信息,作为征收补偿和申购保障性住房的相关证明。征收范围公告后变更户籍的,不予增加补偿费用,也不得作为增加保障性住房面积、套数的依据。
4、征收项目在征收决定公告后超过180日仍未实施的,房屋征收部门应当根据房地产市场变化情况适当调整征收补偿费用。
5、征收代管房产前,房屋征收部门应当及时告知区住房保障和房产部门,并办理征收补偿手续。
6、直管公房承租人购买房屋或者土地的,价款中相当于货币补偿金额的部分免交契税。
7、征收范围公告后,区房屋征收部门依法申请查询被征收人、直管公房承租人及同户籍人员的名下不动产信息、交易信息及住房保障情况的,国土资源、住房保障和房产管理部门应当在接到申请之日起十个工作日内提供相关信息。
版权声明:本站所有作品(图文、音视频)均由用户自行上传分享,仅供网友学习交流,不声明或保证其内容的正确性,如发现本站有涉嫌抄袭侵权/违法违规的内容。请举报,一经查实,本站将立刻删除。