
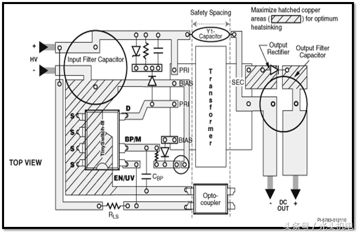
一、开关电源总框图:


最小输入交流电压:85V
最大输入交流电压:265V
二极管导通时间:2.69ms
估计效率:ŋ=78.0%
损耗分配因子:0.46(Z表示次级损耗与总损耗的比值,Z=0表示全部损耗发生在初级,Z=1表示发生在次级)
输出1:电压:12V电流:1A功率:12W
输出2:电压:5V电流:0.1A功率:0.5W
总功率:Po=12.5W
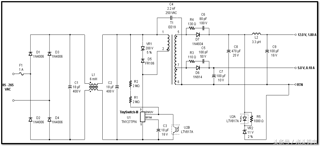
1、整流桥:

最小直流输入电压:Vdc(min)=根号2*Vac(min)=120.19V
最大直流输入电压:Vdc(max)=根号2*Vac(max)=374.71V
输入功率:Pin=Po/ŋ=16W
整流桥反向击穿电压

Umax为最大交流输入电压,Ubr=468.4V
整流桥有效电流

Umin为最小输入电压,cosφ为开关电源功率因数(0.5~0.7,取0.7),Irms=0.27A
IAVG=(0.6~0.7)Irms=0.65*0.27=0.18A
2、滤波电容


Umin为最小交流输入电压,UImin为最小直流输入电压=Pin/Iavg=89V取90V,C1=37uF
3.共模扼流圈
共模扼流圈的电感量与额定电流有关
MOS管由导通到截止时,会的初阶绕组上产生尖峰电压和感应电压,其与直流高压叠加在MOS管的漏极上,容易损坏MOS管,因此加了钳位保护电路

输入直流电压的最大值UImax、一次绕组的感应电压UOR、钳位电压UB与UBM、最大漏极电压UDmax、漏一源击穿电压U(BR)DS
稳压管VR2利用调节流过自身的电流大小(端电压基本不变)来满足负载电流的改变,并和限流电阻R5配合将电流的变化转化为电压的变化以适应电网电压的变化。
输出电压由光耦合器中的LED正向压降,R5上的压降和稳压管VR2之和;
R2和VR2还为12V输出提供一个假负载,用以改善轻载时的稳压性能;LED正向压降与R5压降在1V左右;
当输出电压升高时,R5两端电压也升高,光耦合器二极管导通,导致TNY277的MOS管关闭,即,占空比减小,输出电压降低。
同理,输出电压降低时,TNY277的MOS管占空比增加,使得输出电压增加。

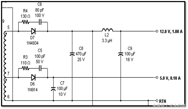
由输出整流二级管D7和LC滤波电路L2、C8以及输出电容C9组成输出电路;R4、C6为削尖峰电路

磁芯:

骨架:

初级引脚4,次级引脚3,最小初级电感49µH,额定初级电感量965µH,磁芯截面积23.00mm²
计算初级电感量Lp=(Vindcmin*Dm)/(Ipk*fosc)=100*0.5/0.297*60000=0.0028H=2.8mH;
计算初级圈数Np=1000*根号下(Lp/Al)=158T;,匝比n=Vo/Vindcmin=0.18
初级绕组线径计算:
a:先算初级电流均值Iprms=Ipk/1.414=0.27A
b:导线截面积S=Iprms/JdJd—单位面积电流自然风冷式取1.5~4A/mm^2,强制式风冷时取3~6取5.3
初级绕组第1部分初级绕组的取整(整数)圈数88Np=1000*根号下(Lp/Al)
初级绕组线径尺寸30=Iprms/Jd
次级1绕组圈数6,次级1绕组线径尺寸27
次级2绕组圈数5,次级2绕组线径尺寸27

版权声明:本站所有作品(图文、音视频)均由用户自行上传分享,仅供网友学习交流,不声明或保证其内容的正确性,如发现本站有涉嫌抄袭侵权/违法违规的内容。请举报,一经查实,本站将立刻删除。