故障代码:A07903电机转速偏差
故障原因:两个设定值(p2151,p2154)和转速实际值(r2169)的转速差值超过了容差阈值(p2163),大于容差(p2164,p2166)。只有当=1时,警告才释放。
可能的原因:
-负载力矩大于扭矩设定值。
-加速时,将达到扭矩/电流/功率限值。如果限值不够,可能是驱动设计的太小。
-转速控制器禁止(参见p0856;转速控制器Kp-/Tn-适配)。
-在扭矩调节时,转速设定值不随转速设定值转。
-当Vdc控制器有效时。
-编码器线数参数设定错误(p0408)。
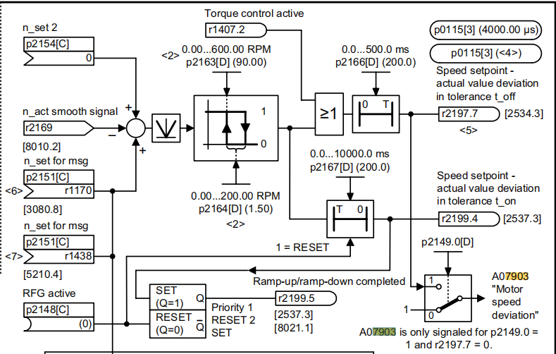
以上是官方解释,不知道说了些什么,以下是自己的理解,解释过程中需要用到功能图,如图1所示:

图1A07903功能图
在图1的右下角有一句话:只有=1且=0时才会出现报警A07903。
=1
关于=1的解释见图2,“EnablealarmA07903”

图2p2149解释
2.=0

图3x断电延时T后y输出0
在A07903报警功能图中,T=P2166=200ms;y=;x就是“或“逻辑的结果,此结果为0时且延时时间T后=0

图4x≥S+H时,y=0
X=p2154+p2151(r1170)-r2169,p2154=0,p2151=r1170rpm;
S=p2163=75rpm;
H=p2164=7.5rpm;
所以
p2154+p2151-p2169≥82.5rpm且持续时间超过200msA0793
版权声明:本站所有作品(图文、音视频)均由用户自行上传分享,仅供网友学习交流,不声明或保证其内容的正确性,如发现本站有涉嫌抄袭侵权/违法违规的内容。请举报,一经查实,本站将立刻删除。